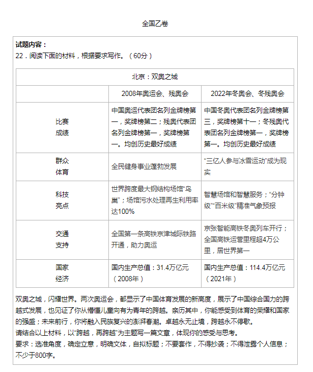
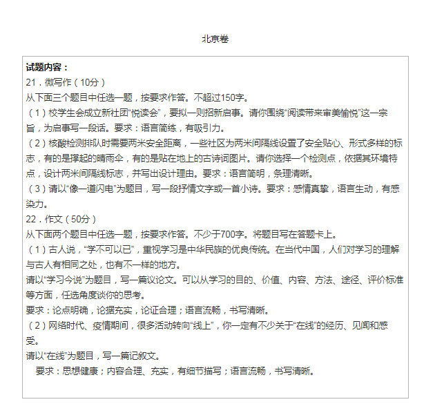
全国甲卷
试题内容:
22.阅读下面的材料,根据要求写作。(60分)
《红楼梦》写到“大观园试才题对额”时有一个情节,为元妃(贾元春)省亲修建的大观园竣工后,众人给园中桥上亭子的匾额题名。有人主张从欧阳修《醉翁亭记》“有亭翼然”一句中,取“翼然”二字;贾政认为“此亭压水而成”,题名“还须偏于水”,主张从“泻出于两峰之间”中拈出一个“泻”字,有人即附和题为“泻玉”;贾宝玉则觉得用“沁芳”更为新雅,贾政点头默许。“沁芳”二字,点出了花木映水的佳境,不落俗套;也契合元妃省亲之事,蕴藉含蓄,思虑周全。
以上材料中,众人给匾额题名,或直接移用,或借鉴化用,或根据情境独创,产生了不同的艺术效果。这个现象也能在更广泛的领域给人以启示,引发深入思考。请你结合自己的学习和生活经验,写一篇文章。
要求:选准角度,确定立意,明确文体,自拟标题;不要套作,不得抄袭;不得泄露个人信息;不少于800字。




来源:人民日报
本作品(图文、音视频)由用户自行上传分享,仅供网友学习交流。若您的权利被侵害,请联系 yu.jianchun@qq.com
相关推荐
-
特朗普正式成为2020年美国共和党总统候选人
美国共和党全国代表大会美国东部时间24日下午正式提名现任总统特朗普为2020年共和党总统候选人,他将与民主党总统候选人拜登展开角逐。 为期4天的美国共和党全国代表大会当天开幕。受新…
-
外交部:美星链卫星今年两次接近中国空间站,航天员当时正在站内
12月28日,外交部发言人赵立坚主持例行记者会。有记者提问,联合国和平利用外层空间委员会官网发布消息称,12月3日,中国常驻维也纳联合国和其他国际组织代表团向联合国秘书长致以普通照…
-
中央纪委国家监委驻国家安全部纪检监察组原组长刘彦平被查
3月12日上午九点,据中央纪委国家监委网站消息,中央纪委国家监委驻国家安全部纪检监察组原组长刘彦平涉嫌严重违纪违法,目前正接受中央纪委国家监委纪律审查和监察调查。 公开信息显示…
-
人民日报:加强反垄断监管是为了更好发展
近日,市场监管总局根据举报,在前期核查研究的基础上,对阿里巴巴集团控股有限公司实施“二选一”等涉嫌垄断行为立案调查。这是我国在互联网领域加强反垄断监管的一项重要举措,有利于规范行业…
-
2015 淘宝最新搜索排名规则
很多人认为淘宝现在不好做,但是不是做不好,淘宝目前发展趋势主要是团队化淘汰个体化,都是拼团队的时代了,速卖通很快也会团队化淘汰个体化,这样并不是代表个人做不好,主要还是要正确方法和…
-
智己汽车向小米汽车致歉:因内审出现疏漏,发布会错误标注小米SU7 Max关键参数
4月9日凌晨,智己汽车官方微博发布致歉函称,在刚刚结束的智己L6超级智能轿车发布会过程中,对标近期同级流量热议的小米SU7产品力介绍过程中,由于团队内容审核疏漏,造成一处关键参数的…
-
我们正青春丨这,就是中国青年
有人说 现在的青年人不能过苦日子 他们眼里的我们 会崩溃 会迷茫 会沮丧 我们,真的不能吃苦吗? 我是会崩溃,但从不示弱 我是会迷茫,但保持前行 我是会沮丧,但永远坚定 这 就是我…
-
人民日报评论:从三方面探讨“眯眯眼”争议
近日,某品牌产品宣传海报中,模特的“眯眯眼”等元素,备受质疑;电影《雄狮少年》,也因主要人物造型是“眯眯眼”的问题,引来争议。与此类似的事件,一段时间以来不时引发讨论。对这一类问题…
-
李宁官宣肖战为全球代言人 粉丝们认为是众望所归
提起肖战,大家都很熟悉了,凭借着一部电视剧就开始大火起来,而关于他的新闻一直是层出不穷,正面的和负面的都有,自从经历了211事件,肖战开始沉寂起来,可是正当大家觉得肖战快凉的时候,…
-
如何选择适合的移动端网站功能?
随着现在互联网的高速发展,市场经竞争力的加大,很多企业在制作网站的时候,都会尽可能多地选择网站功能,觉得功能越多越好,其实不然,网站功能在于精而不再多,如一般的企业站,网站功能包括…
